Bulletin of Botanical Research ›› 2026, Vol. 46 ›› Issue (1): 67-82.doi: 10.7525/j.issn.1673-5102.2026.01.006
• Original Paper • Previous Articles Next Articles
Zheng LI1, Fengxin CHEN1, Yuqi LIU1, Mingming LI1, Jiacan YIN2, Chao LIU1, Xinli XIA1(
)
Received:2025-09-15
Online:2026-01-20
Published:2026-01-20
Contact:
Xinli XIA
E-mail:xiaxl@bjfu.edu.cn
CLC Number:
Zheng LI, Fengxin CHEN, Yuqi LIU, Mingming LI, Jiacan YIN, Chao LIU, Xinli XIA. Overexpression of the PtrMYB002 gene Inhibits Growth of Arabidopsis thaliana and Enhances Its Drought Resistance[J]. Bulletin of Botanical Research, 2026, 46(1): 67-82.
Add to citation manager EndNote|Ris|BibTeX
URL: https://bbr.nefu.edu.cn/EN/10.7525/j.issn.1673-5102.2026.01.006
Table 1
Specific primer sequences of real-time fluorescent quantitative PCR
引物名称 Primer name | 上游引物序列(5′→3′) Forward primer sequence(5′→3′) | 引物名称 Primer name | 下游引物序列(5′→3′) Reverse primer sequence(5′→3′) |
|---|---|---|---|
| AtRD29A-F | CGGGATTTGACGGAGAACCA | AtRD29A-R | GGTCTCTTCCCAGCTCAGTC |
| AtDREB2-F | CGAGCAGCCGAAGAAAAGGA | AtDREB2-R | GCAGGAACTTTGCGTTTCGG |
| PagRD29A-F | GCCACAAATGTCATGGCCTC | PagRD29A-R | TCGCAGCATTTTGTCCTTGTC |
| PagDREB2B-F | GTTCTGCGCTTGGGTTTAGC | PagDREB2B-R | CTTTCTTCGACCCCTTGCCT |
| PtrMYB002-F | CGTTAGCAACCTCCATGAAAGC | PtrMYB002-R | TCACCACTGTTAAGGACTCCAAC |
| AtActin2-F | AGTGGTCGTACAACCGGTATTGT | AtActin2-R | GATGGCATGAGGAAGAGAGAAAC |
| PagUBQ-F | AGACCTACACCAAGCCCAAGAAGAT | PagUBQ-R | CCAGCACCGCACTCAGCATTAG |
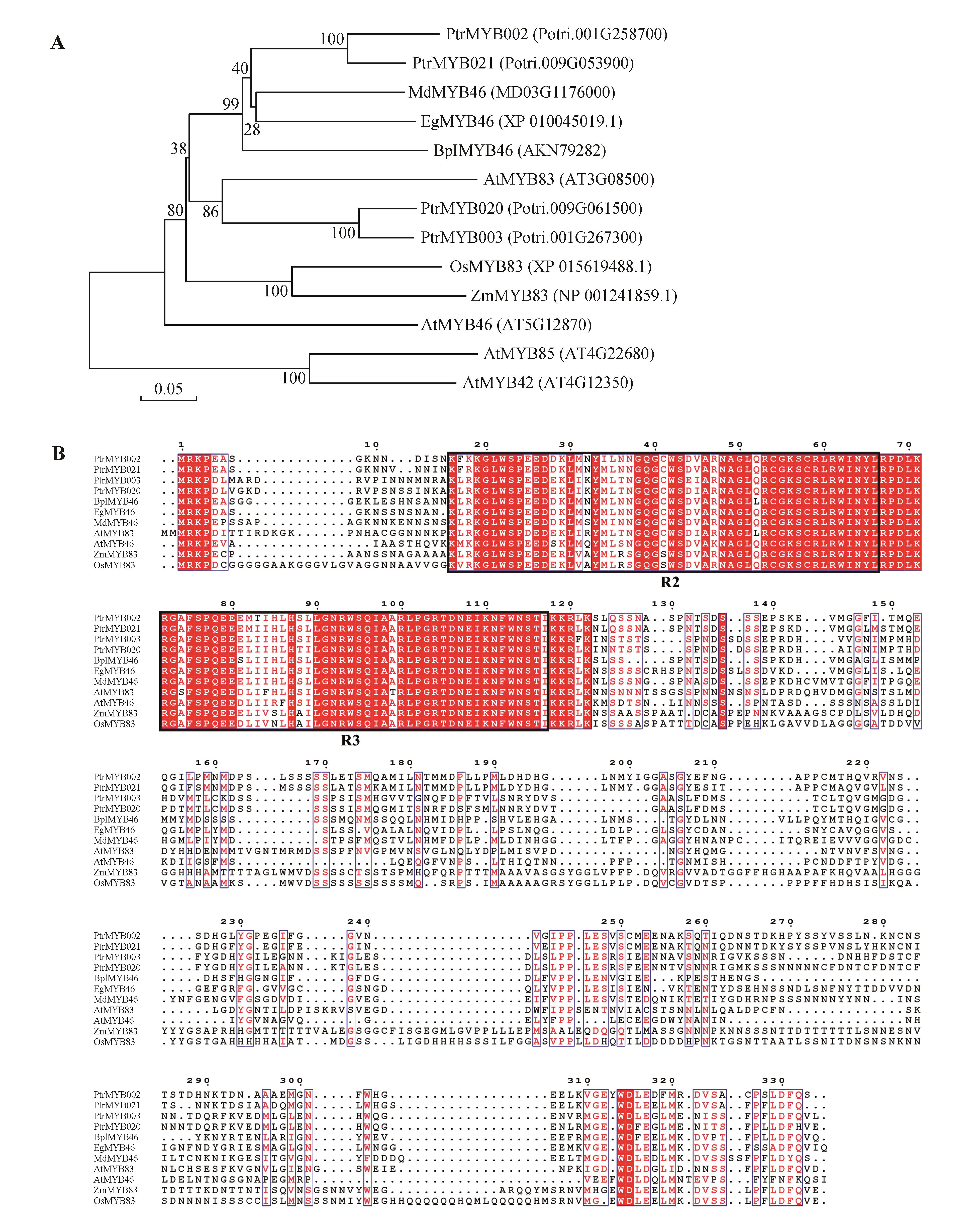
Fig.1
Phylogenetic analysis and amino acid alignment between PtrMYB002 and MYB proteins from other plantsA.Phylogenetic tree between PtrMYB002 and MYB proteins from other plants (Md. Malus domestica; Eg. Eucalyptus grandis; Bpl. Betula platyphylla; At. Arabidopsis thaliana; Os. Oryza sativa; Zm. Zea mays; the same below); B. Amino acid alignment between PtrMYB002 and MYB proteins from other plants (The black rectangle indicated the R2R3 domain).
Fig.2
Analysis of cis-acting regulatory elements in the promoter region of PtrMYB002 gene and its expression patternA. Some cis-acting regulatory elements in the promoter region (2 000 bp upstream of ATG) of PtrMYB002 (the elements in red font were MBS elements: MYB binding site involved in drought-inducibility; the elements in blue font were ABRE elements: cis-acting element involved in the abscisic acid responsiveness); B. Changes in the expression level of PtrMYB002 under drought, pest infestation, and mechanical damage relative to the control group as shown on the website(the website URL is https://plantgenie.org/); C. Relative expression levels of PtrMYB002 in the stems, roots, and leaves of P. trichocarpa(n=3); D. Relative expression levels of PtrMYB002 in the leaves of P. trichocarpa under drought treatment for different days(n=3); E. Relative expression levels of PtrMYB002 in the leaves of P. trichocarpa at different time points after spraying with 50 μmol?L-1 ABA(n=3). The results of the analysis of variance(ANOVA) for Fig. 2C-2E were subjected to multiple comparisons using the Duncan method. In Fig.2C-2E, the lowercase letters above the bars indicated the results of intergroup difference comparisons(P<0.05), and the same as below.
Fig.5
Comparison of the cotyledon area lengths of hypocotyl and root of A. thaliana with different genotypesA-B. Presentation(A) and comparative analysis(B) of the cotyledon areas of A. thaliana seedlings of WT(A1), OE-1(A2) and OE-2(A3) (n=20); C-E. Presentation(C) and comparative analysis(D and E) of the lengths of hypocotyls and roots of A. thaliana seedlings of WT(C1),OE-1 (C2) and OE-2(C3) (n=15). The results of the analysis of variance(ANOVA) for bar charts B, D, and E were subjected to multiple comparisons using the Duncan method.
Fig.6
Comparison of the rosette diameters,fresh mass and inflorescence stem heights of A. thaliana with different genotypesA-C. Presentation of the rosettes of A. thaliana seedlings of WT, OE-1 and OE-2(A), as well as comparative analysis of their rosette diameters and above-ground fresh masses (B and C) (n=15); D-E. Presentation(D) and comparative analysis(E) of the inflorescence stem heights of A. thaliana of WT, OE-1 and OE-2(n=25). The results of the analysis of variance(ANOVA) for bar charts B, C, and E were subjected to multiple comparisons using the Duncan method.
Fig.7
Comparative analysis of physiological indicators in different genotypes of A. thaliana before and after drought treatmentA.Phenotypes of A. thaliana of WT, OE-1 and OE-2 before and after drought treatment; B-H. Comparative analysis of photosynthetic parameters (B. Net CO2 assimilation rate; C. Stomatal conductance; D. Transpiration rate) and fluorescence parameters(E. Electron transport rate(ETR); F. Actual photochemical efficiency(Y(Ⅱ)); G. Photochemical quenching coefficient(qP); H. Non-photochemical quenching coefficient(NPQ)) of A. thaliana of WT, OE-1 and OE-2 before and after drought treatment(n=3); I-J. Comparative analysis of chlorophyll contents in the leaves of A. thaliana of WT, OE-1 and OE-2 before and after drought treatment(I. Chlorophyll a mass fraction; J. Chlorophyll b mass fraction) (n=3); K. Comparative analysis of the relative electrical conductivity of the leaves of A. thaliana of WT, OE-1 and OE-2 before and after drought treatment(n=3). The results of the analysis of variance(ANOVA) for all bar charts were subjected to multiple comparisons using the Tukey method.
Fig.8
Expression analysis of RD29A and DREB2 genes in different genotypes of A. thaliana and transiently transformed ‘84K’ poplar leavesA-B. Comparative analysis of the expression levels of AtRD29A(A) and AtDREB2 (B) in A. thaliana of WT, OE-1 and OE-2 before and after drought treatment(n=3); C. Comparative analysis of relative expression levels of PagRD29A and PagDREB2 genes in ‘84K’ poplar leaves subjected to transient expression of the empty vector(TE-empty vector) and of the PtrMYB002 gene(TE-PtrMYB002)(n=3). The results of the analysis of variance(ANOVA) for all bar charts were subjected to multiple comparisons using the Tukey method.
| [1] | GUPTA A, RICO-MEDINA A, CAÑO-DELGADO A I.The physiology of plant responses to drought[J].Science,2020,368(6488):266-269. |
| [2] | BARBETA A, MEJÍA-CHANG M, OGAYA R,et al.The combined effects of a long-term experimental drought and an extreme drought on the use of plant-water sources in a mediterranean forest[J].Global Change Biology,2015,21(3):1213-1225. |
| [3] | YU D D, JANZ D, ZIENKIEWICZ K,et al.Wood formation under severe drought invokes adjustment of the hormonal and transcriptional landscape in poplar[J].International Journal of Molecular Sciences,2021,22(18):9899. |
| [4] | SUN S J, HE C X, QIU L F,et al.Stable isotope analysis reveals prolonged drought stress in poplar plantation mortality of the Three-North Shelter Forest in northern China[J].Agricultural and Forest Meteorology,2018,252:39-48. |
| [5] | WILKINS O, NAHAL H, FOONG J,et al.Expansion and diversification of the Populus R2R3-MYB family of transcription factors[J].Plant Physiology,2009,149(2):981-993. |
| [6] | DUBOS C, STRACKE R, GROTEWOLD E,et al.MYB transcription factors in Arabidopsis [J].Trends in Plant Science,2010,15(10):573-581. |
| [7] | CHEN Z, LU X Y, LI Q Z,et al.Systematic analysis of MYB gene family in Acer rubrum and functional characterization of ArMYB89 in regulating anthocyanin biosynthesis[J].Journal of Experimental Botany,2021,72(18):6319-6335. |
| [8] | 王浩田,蒋景龙,王倩,等.R2R3 -MYB转录因子响应植物抗逆机制研究进展[J/OL].分子植物育种,(2023-08-10)[2025-09-15].. |
| WANG H T, JIANG J L, WANG Q,et al.Research progress on the mechanism of R 2R3-MYB transcription factors in response to plant stress tolerance[J/OL].Molecular Plant Breeding,(2023-08-10)[2025-09-15].. | |
| [9] | ZHAO K, CHENG Z H, GUO Q,et al.Characterization of the poplar R2R3-MYB gene family and over-expression of PsnMYB108 confers salt tolerance in transgenic tobacco[J].Frontiers in Plant Science,2020,11:571881. |
| [10] | 赵凯.84K杨转录因子PagMYB73调控耐盐胁迫的分子机理研究[D].哈尔滨:东北林业大学,2021. |
| ZHAO K.Molecular mechanism of transcription factor PagMYB73 in regulation of salt stress tolerance in Populus alba × P .glandulosa[D].Harbin:Northeast Forestry University,2021. | |
| [11] | SONG Q, KONG L F, YANG X R,et al.PtoMYB142,a poplar R2R3-MYB transcription factor,contributes to drought tolerance by regulating wax biosynthesis[J].Tree Physiology,2022,42(10):2133-2147. |
| [12] | FANG Q, WANG X Q, WANG H Y,et al.The poplar R2R3 MYB transcription factor PtrMYB94 coordinates with abscisic acid signaling to improve drought tolerance in plants[J].Tree physiology,2020,40(1):46-59. |
| [13] | YAN M L, LI X X, JI X Y,et al.An R2R3-MYB transcription factor PdbMYB6 enhances drought tolerance by mediating reactive oxygen species scavenging,osmotic balance,and stomatal opening[J].Plant Physiology and Biochemistry,2025,220:109536. |
| [14] | YAN C X, DONG K Y, ZHANG Y N,et al. Populus euphratica PeRAX2 interacts with the PeANN1 promoter to regulate gene expression and cadmium tolerance[J].Plant Physiology and Biochemistry,2025,227:110152. |
| [15] | WANG B, XIONG C W, PENG Z J,et al.Genome-wide analysis of R2R3-MYB transcription factors in poplar and functional validation of PagMYB147 in defense against Melampsora magnusiana [J].Planta,2024,260(2):47. |
| [16] | WANG L J, RAN L Y, HOU Y S,et al.The transcription factor MYB115 contributes to the regulation of proanthocyanidin biosynthesis and enhances fungal resistance in poplar[J].New Phytologist,2017,215(1):351-367. |
| [17] | ZHANG X L, WANG H R, CHEN Y,et al.The over-expression of two R2R3-MYB genes,PdMYB2R089 and PdMYB2R151,increases the drought-resistant capacity of transgenic Arabidopsis [J].International Journal of Molecular Sciences,2023,24(17):13466. |
| [18] | HU J, ZOU S Q, HUANG J J,et al.PagMYB151 facilitates proline accumulation to enhance salt tolerance of poplar[J].BMC Genomics,2023,24(1):345. |
| [19] | 宋琴.杨树转录因子PtoMYB142调控干旱胁迫的分子机制研究[D].重庆:西南大学,2022. |
| SONG Q.The molecular mechanism of transcription factor PtoMYB142 involved in drought resistance in poplar[D].Chongqing:Southwest University,2022. | |
| [20] | FANG Q, JIANG T Z, XU L X,et al.A salt-stress-regulator from the poplar R2R3 MYB family integrates the regulation of lateral root emergence and ABA signaling to mediate salt stress tolerance in Arabidopsis [J].Plant Physiology and Biochemistry,2017,114:100-110. |
| [21] | YU Y, LIU H Z, ZHANG N,et al.The BpMYB4 transcription factor from Betula platyphylla contributes toward abiotic stress resistance and secondary cell wall biosynthesis[J].Frontiers in Plant Science,2021,11:606062. |
| [22] | YANG X Y, LI J, GUO T,et al.Comprehensive analysis of the R2R3-MYB transcription factor gene family in Populus trichocarpa [J].Industrial Crops and Products,2021,168:113614. |
| [23] | ZHONG R Q, MCCARTHY R L, HAGHIGHAT M,et al.The poplar MYB master switches bind to the SMRE site and activate the secondary wall biosynthetic program during wood formation[J].PLoS One,2013,8(7):e69219. |
| [24] | ZHANG X R, HENRIQUES R, LIN S S,et al. Agrobacterium-mediated transformation of Arabidopsis thaliana using the floral dip method[J].Nature Protocols,2006,1(2):641-646. |
| [25] | CUI X F, FAN B F, SCHOLZ J,et al.Roles of Arabidopsis cyclin-dependent kinase C complexes in cauliflower mosaic virus infection,plant growth,and development[J].The Plant Cell,2007,19(4):1388-1402. |
| [26] | ZHOU Y Y, ZHANG Y, WANG X W,et al.Root-specific NF-Y family transcription factor,PdNF-YB21,positively regulates root growth and drought resistance by abscisic acid-mediated indoylacetic acid transport in Populus [J].New Phytologist,2020,227(2):407-426. |
| [27] | GUO H Y, WANG Y C, WANG L Q,et al.Expression of the MYB transcription factor gene BplMYB46 affects abiotic stress tolerance and secondary cell wall deposition in Betula platyphylla [J].Plant Biotechnology Journal,2017,15(1):107-121. |
| [28] | JING S R, WANG Y X, SONG Y Y,et al.Dual regulation of cuticle and cell wall biosynthesis by BnaC9.MYB46 confers drought tolerance in Brassica napus [J].Plant Biotechnology Journal,2025,23(11):5335-5350. |
| [29] | 刘永惠,沈一,沈悦,等.花生干旱诱导型启动子AhMYB44-11-Pro的克隆与功能分析[J].作物学报,2024,50(9):2157-2166. |
| LIU Y H, SHEN Y, SHEN Y,et al.Cloning and functional analysis of drought-inducible promoter AhMYB44-11-Pro in peanut (Arachis hypogaea L.)[J].Acta Agronomica Sinica,2024,50(9):2157-2166. | |
| [30] | XU Z W, WANG M P, GUO Z T,et al.Identification of a 119-bp promoter of the maize sulfite oxidase gene (ZmSO) that confers high-level gene expression and ABA or drought inducibility in transgenic plants[J].International Journal of Molecular Sciences,2019,20(13):3326. |
| [31] | ZHU Z G, QUAN R, CHEN G X,et al.An R2R3-MYB transcription factor VyMYB24,isolated from wild grape Vitis yanshanesis J.X.Chen.,regulates the plant development and confers the tolerance to drought[J].Frontiers in Plant Science,2022,13:966641. |
| [32] | YANG R, WANG S S, ZOU H L,et al.R2R3-MYB transcription factor SmMYB52 positively regulates biosynthesis of salvianolic acid B and inhibits root growth in Salvia miltiorrhiza [J].International Journal of Molecular Sciences,2021,22(17):9538. |
| [33] | 戚义东,秦华,高雅迪,等.脱落酸拮抗赤霉素抑制水稻地上部生长的研究[J].生物技术进展,2019,9(5):483-489. |
| QI Y D, QIN H, GAO Y D,et al.Study on antagonizing regulation of shoot growth by abscisic acid and gibberellic acid in rice[J].Current Biotechnology,2019,9(5):483-489. | |
| [34] | DUBOIS M.Cycling with brakes:ABA-INSENSITIVE4 controls cell cycle arrest in the root meristem[J].Plant Physiology,2023,191(1):9-11. |
| [35] | LUO X F, XU J H, ZHENG C,et al.Abscisic acid inhibits primary root growth by impairing ABI4-mediated cell cycle and auxin biosynthesis[J].Plant Physiology,2023,191(1):265-279. |
| [36] | MA Z M, JIN Y M, WU T,et al.OsDREB2B,an AP2/ERF transcription factor,negatively regulates plant height by conferring GA metabolism in rice[J].Frontiers in Plant Science,2022,13:1007811. |
| [37] | DUAN Y J, SHANG X G, WU R X,et al.The transcription factor GhMYB4 represses lipid transfer and sucrose transporter genes and inhibits fiber cell elongation in cotton[J].Plant Physiology,2025,197(1):kiae637. |
| [38] | XU F, LI G M, HE S Y,et al.Sphingolipid inhibitor response gene GhMYB86 controls fiber elongation by regulating microtubule arrangement[J].Journal of Integrative Plant Biology,2024,66(9):1898-1914. |
| [39] | 全冉.中国野生燕山葡萄VyMYB24基因抗旱功能研究[D].新乡:河南科技学院,2022. |
| QUAN R.Study on drought resistance function of VyMYB24 gene in Vitis yeshanensis [D].Xinxiang:Henan Institute of Science and Technology,2022. | |
| [40] | 刘佳,王少鹏,史昆,等.紫花苜蓿MsMYB58基因克隆及抗旱功能鉴定[J].草地学报,2023,31(12):3608-3616. |
| LIU J, WANG S P, SHI K,et al.Cloning and function identification of MsMYB58 in alfalfa under drought stress[J].Acta Agrestia Sinica,2023,31(12):3608-3616. | |
| [41] | 刘瑞.杨树PtoMYB170转录因子在次生壁合成调控及抗旱中的功能研究[D].重庆:西南大学,2016. |
| LIU R.PtoMYB170 positively regulates secondary cell wall formation in transgenic poplar and confers drought tolerance in transgenic Arabidopsis [D].Chongqing:Southwest University,2016. | |
| [42] | CHEN K Q, SONG M R, GUO Y N,et al.MdMYB46 could enhance salt and osmotic stress tolerance in apple by directly activating stress-responsive signals[J].Plant Biotechnology Journal,2019,17(12):2341-2355. |
| [43] | 刘坤,李国婧,杨杞.参与植物非生物逆境响应的DREB/CBF转录因子研究进展[J].生物技术通报,2022,38(5):201-214. |
| LIU K, LI G J, YANG Q.Research progress in DREB/CBF transcription factor involved in responses in plant to abiotic stress[J].Biotechnology Bulletin,2022,38(5):201-214. | |
| [44] | ZHANG T T, LIN Y J, LIU H F,et al.The AP2/ERF transcription factor MdDREB2A regulates nitrogen utilisation and sucrose transport under drought stress[J].Plant,Cell & Environment,2024,47(5):1668-1684. |
| [45] | LIU W S, SIKORA E, PARK S W.Plant growth-promoting rhizobacterium,Paenibacillus polymyxa CR1,upregulates dehydration-responsive genes,RD29A and RD29B,during priming drought tolerance in Arabidopsis [J].Plant Physiology and Biochemistry,2020,156:146-154. |
| [46] | KARASOV T L, CHAE E, HERMAN J J,et al.Mechanisms to mitigate the trade-off between growth and defense[J].The Plant Cell,2017,29(4):666-680. |
| [47] | 刘玉玲,王梦瑶,孙琦,等.启动子RD29A对转雪莲SikCDPK1基因烟草抗逆性的影响[J].生物技术通报,2023,39(9):168-175. |
| LIU Y L, WANG M Y, SUN Q,et al.Effect of RD29A promoter on the stress resistance of transgenic tobacco with SikCDPK1 gene from Saussurea involucrata [J].Biotechnology Bulletin,2023,39(9):168-175. |
| [1] | Haiyan CAO, Kaiwen TIAN, Xiaoyu JIA, Xuefeng HAO, Zhuping JIN. The Role of AtMST1 in Regulating Salt Tolerance via H2S Synthesis in Arabidopsis Revealed by CRISPR/Cas9 Knockout [J]. Bulletin of Botanical Research, 2026, 46(2): 259-269. |
| [2] | Xueyi ZHAO, Mingyu YANG, Xiang LI, Linhan SI, Nan WANG, Weican LIU, Yuanyuan DONG, Xiaowei LI, Fawei WANG. Research Progress on Inositol Phosphate Kinases in Plants [J]. Bulletin of Botanical Research, 2025, 45(6): 840-850. |
| [3] | Ziteng SUN, Xinyu WANG, Lili HOU, Yueying LIU, Zhimin ZHENG. Identification and Preliminary Functional Analysis of the BpGRFs Gene in Betula Platyphylla [J]. Bulletin of Botanical Research, 2025, 45(2): 191-201. |
| [4] | Lingtong MENG, Liwei SU, Xiangxin LI, Tiansheng XIONG, Panpeng CHANG, Mengzhuo LIU, Chenguang ZHOU. Functional Analysis of ANT Transcription Factor of Populus trichocarpa Based on CRISPR-dCas9 Transcription Activation System [J]. Bulletin of Botanical Research, 2024, 44(3): 431-440. |
| [5] | Xuefeng HAO, Xiaoyu JIA, Haiyan CAO, Chunxia KANG, Yanxi PEI. Isolation and Identification of a Novel Enlarged Leaf Mutant atscamp in Arabidopsis thaliana [J]. Bulletin of Botanical Research, 2024, 44(2): 232-238. |
| [6] | Wei LIU, Ziqiang ZHU. Recent Advances on Plant Root Thermomorphogenesis [J]. Bulletin of Botanical Research, 2024, 44(1): 1-7. |
| [7] | Zhuanzhuan JIANG, Li GONG, Yaling SONG. The Chloroplast Division Protein PARC6 Affected the Growth of Cotyledon and Leaf in Arabidopsis thaliana [J]. Bulletin of Botanical Research, 2023, 43(5): 700-710. |
| [8] | Sheng ZHENG, Haixia GAO, Min SU, Shanghuan LU, Tengguo ZHANG, Guofan WU. Exogenous Sucrose Affected AtKEA1 and AtKEA2 to Regulate Root Growth of Seedling in Arabidopsis thaliana [J]. Bulletin of Botanical Research, 2023, 43(4): 562-571. |
| [9] | Yuping QIU, Yichuan WANG, Hongwei GUO. Research Progress on the Regulatory Mechanism of Plant Root Hair Development [J]. Bulletin of Botanical Research, 2023, 43(3): 321-332. |
| [10] | Chenjing SHEN, Wenbo WU, Luran GENG, Fulong WANG, Pengzhou ZHAO, Jinhui SONG, Yaguang ZHAN, Jing YIN. Regulatory Effects of Salicylic Acid,Nano-zinc Oxide and Growth-promoting Fungi YZ13-1 on the Resistance to Drought Stress of Fraxinus mandshurica [J]. Bulletin of Botanical Research, 2023, 43(3): 388-395. |
| [11] | Yuanyuan CAI, Jibenben XIA, Wenhan YING, Jieyao WANG, Tao XIE, Kongya XING, Xuanjun FENG, Xuejun HUA. Detailed Phenotypical Analysis on the Mutant ssr1-2 Encoding a Mitochondrial Protein of Arabidopsis thaliana [J]. Bulletin of Botanical Research, 2023, 43(3): 421-431. |
| [12] | Anying HUANG, Dean XIA, Yang ZHANG, Dongchen NA, Qing YAN, Zhigang WEI. Cloning and Drought Tolerance Expression Analysis of PtrWRKY51 Gene in Populus trichocarpa [J]. Bulletin of Botanical Research, 2022, 42(6): 1005-1013. |
| [13] | Xueying WANG, Ruiqi WANG, Yang ZHANG, Cong LIU, Dean XIA, Zhigang WEI. Genome‑wide Identification and Stress Response Analysis of Cyclic Nucleotide-gated Channels(CNGC) Gene Family in Populus trichocarpa [J]. Bulletin of Botanical Research, 2022, 42(4): 613-625. |
| [14] | He CHENG, Shuanghui TIAN, Yang ZHANG, Cong LIU, De’an XIA, Zhigang WEI. Genome-wide Identification and Expression Analysis of nsLTP Gene Family in Populus trichocarpa [J]. Bulletin of Botanical Research, 2022, 42(3): 412-423. |
| [15] | Mengjiao Wang, Yuxue Cao, Yongsheng Xu, Fenge Ding, Qiao Su. Overexpression of Marine Microbial Metagenomic MbCSP Enhanced Drought and Cold Tolerance of Transgenic Arabidopsisthaliana [J]. Bulletin of Botanical Research, 2022, 42(2): 243-251. |
| Viewed | ||||||
|
Full text |
|
|||||
|
Abstract |
|
|||||